Customer: European Space Agency (ESA)
Programme: EOEPCA
Supply Chain: ESA > TELESPAZIO UK > CS Group SPACE
Earth Observation (EO) data has quickly evolved into an indispensable resource, directly facilitating solutions for society’s most pressing challenges. This intensifying influx of data, oftentimes distributed across multiple independent platforms, presents a significant challenge for end-users in efficiently accessing and collaborating on critical geospatial tasks. Nevertheless, these platforms are more commonly collocated with cloud computing resources and applications such that users are now able to perform geospatial analysis tasks remotely. Working in the cloud bypasses traditional download, storage and performance limitations, however the distributed nature of these platform networks introduces complexities in the free and collective access to this remote geospatial data.
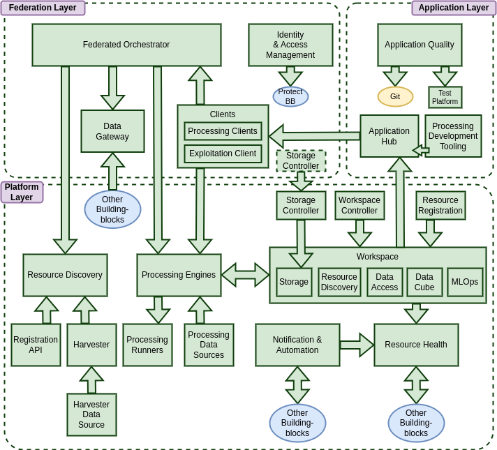
CS Group responsabilities for EO Platform Interoperable Building Block Evolution Framework are as follows:
The features are as follows:
The project objectives are as follows:
The processes for carrying out the project are:
The solution key points are as follows:

The main technologies used in this project are:
| Domain | Technology(ies) |
|---|---|
| Hardware environment(s) | Cloud, Docker, Kubernetes, S3, Minio |
| Operating System(s) | Linux, Windows |
| Programming language(s) | Javascript, Python, Java, C++, Shell |
| Interoperability (protocols, format, APIs) | REST, CWL, OGC, STAC |
| Production software (IDE, DEVOPS etc.) | Git, GitHub, Kubernetes, ArgoCD, FastAPI, Vue |
| Main COTS library(ies) | Docker, Helm, Kubernetes, Keycloak, Jupyter, JupyterHub, MLflow, SharingHub |